Past Projects
Some of my past projects
Below is a selection of projects I have contributed to. Get in touch if you have question regarding anything you see, I would be happy to discuss the details.
2018-01-15 22:41:11
20
My experience in the alternative energy sector includes projects in the wind and solar industries. While working on the construction of the world’s largest wind farm, I facilitated and managed the construction of three substations, one high voltage switchyard, 20+ miles of underground electrical transmission line, and 15 miles of high voltage transmission line. I also worked with customers developing state-of-the-art solar power collection systems, cutting the cost of the electrical installation of a solar farm by several percent
2017-10-19 18:51:34
14
2017-10-19 18:49:58
12
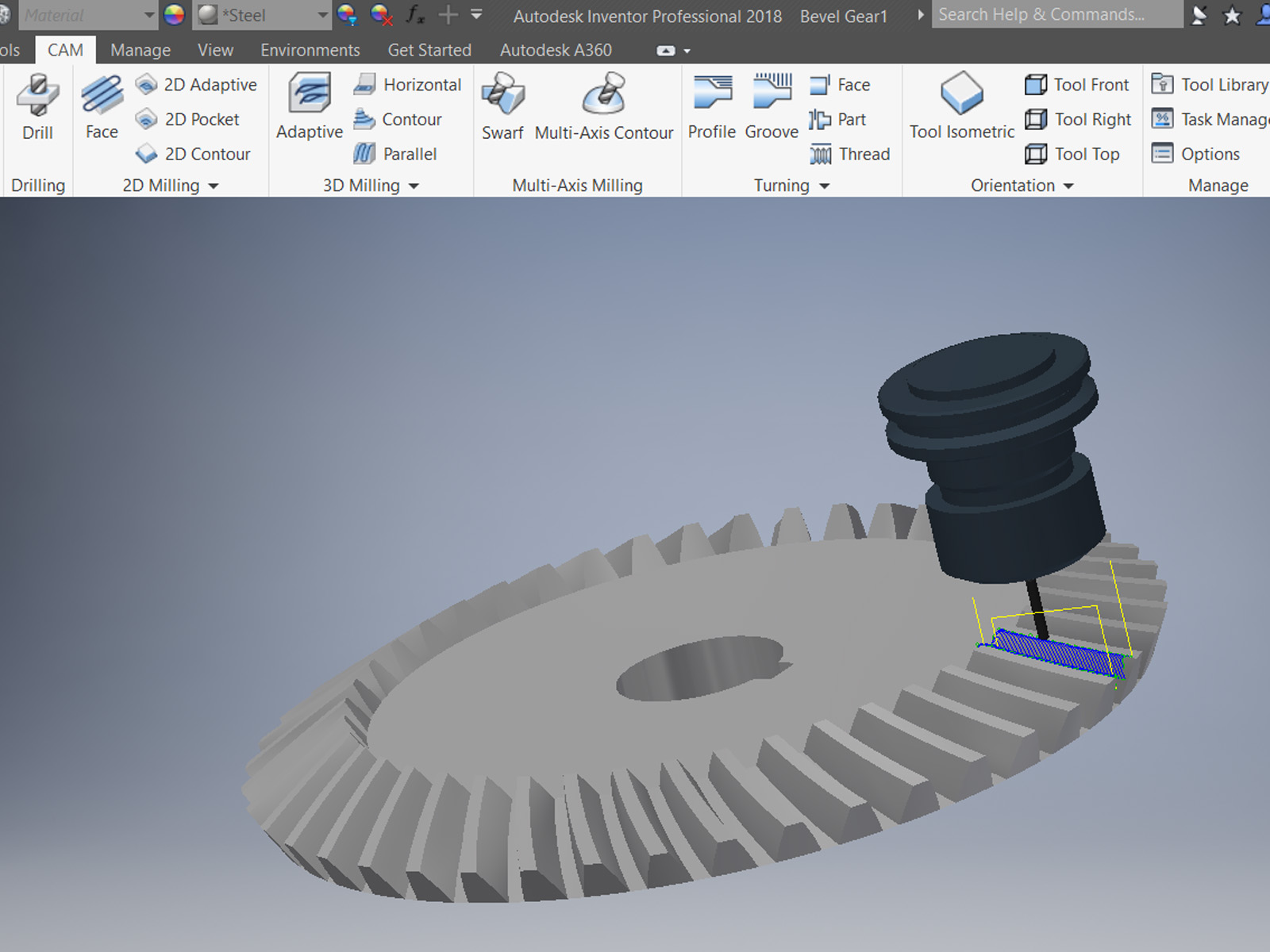
The most recent path I've taken has brought me around full circle to many of the skills and tools that I learned while attending university. The past two years my career has focused on industrial manufacturing, and figuring out the details needed to machine difficult parts. I worked on manufacturing projects ranging from optimizing high production of small turning and milling parts all the way up to large intricate high end one-off parts made out of a single 20,000 lb piece of solid steel. I helped solve problems for fixturing, tooling, and process improvement, and I provided estimates for time needed to machine parts. Using Autodesk software, I wrote numerical code for several different controller brands including, Okuma, Haas, Hiedenhien, Fanuc, and Fagor. Working with such a diverse range of tools and processes, I acquired many new skills while reinforcing old ones.
2017-10-19 18:48:55
11
2017-10-19 18:28:01
10
2019-01-07 17:58:51
22
2019-01-07 18:04:15
23
2019-01-07 18:08:49
24
2019-01-07 18:14:06
25
No project is too small. This RC Car modification was a very interesting and rewarding project for me. This project was an extra-curricular activity with the American Society of Mechanical Engineers know as the RC-Baja competition that teaches young engineers about design and fabrication. Montana State University held the winning title many of the years I participated with the club.
2019-01-07 18:19:00
26
I have put countless hours into my private camping and traversing vehicle. I designed it to be simple and reliable. I would love to tell you about it, so please get in touch if you would like to know any details. This truck has been a great platform for sharing on social media and technical forums so others that want to build expedition vehicles can learn from my successes and failures.
2019-01-07 18:26:44
27
I have been refining workspace layouts to maximize efficiency. These days I am focusing on creating a portable shipping container workshop, which can be transported anywhere with today's shipping infrastructure. If you need a high quality and familiar workspace wherever your job takes you, this may be the ideal solution for you. Please get in touch to discuss your needs, and I can design you a workspace that feels like home, wherever the work may take you.























